Tillegg 2: Detaljert beskrivelse av objektene i modellen

Noark 5 overordnet datamodell

I dette tillegget presenteres visuelle fremstillinger av datamodellen som spesifiseres i vedlegg 2 Metadata gruppert på objekter. Modellene her er konseptuelle modeller som skal vise sammenhengen mellom ulike objekt i et arkiv, og sier noe om hvordan dokumentasjon prinsipielt skal organiseres i et Noark 5-system. Det gjør det mulig å gjenkjenne objekter og strukturer på tvers av ulike system, noe som legger til rette for entydig kommunikasjon, integrasjon og migrasjon mellom systemer, i tillegg til entydige arkivuttrekk for deponering eller avlevering.

Den overordnete skissen av den konseptuelle modellen er nærmere beskrevet i kapittel 2., og gjengis her:

_images/image5.jpeg

Figur 7 Overordnet arkivstruktur

Nivåene for mappe og registrering er bygd ut ved hjelp av spesialisering av klassene. Eksempler på slike spesialiseringer er saksmappe og journalpost, som er obligatoriske for sakarkiv med journalføringspliktige dokumenter.

I enkelte system kan det være behov for en forenklet struktur, og visse nivå i strukturen kan utgå dersom det ikke er behov for nivået.

_images/image8.jpeg

Figur 8 Forenklet arkivstruktur

Arkivenhetene består av obligatoriske og valgfrie metadata, slik det fremgår av Vedlegg 2.

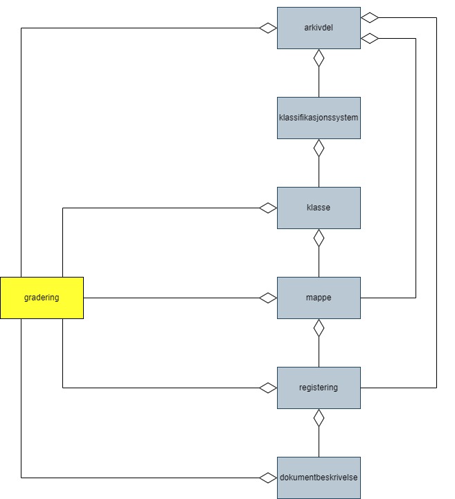
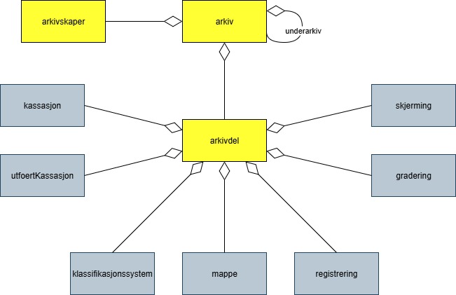
Arkiv og arkivdel

Forskjellige virksomheter vil ha forskjellig behov for definering av arkiv og arkivdeler. Både arkiv og arkivdel obligatoriske nivå i arkivstrukturen.

_images/image9.jpeg

Figur 9 Arkiv og arkivdel

Arkiv er den ytre rammen for det innholdet (informasjonen) som skapes av en virksomhet, enten det er ett eller flere organs virksomhet. Tradisjonelt har de fleste organer hatt behov for kun ett arkiv, men det skal være mulig å opprette flere. I kontekst av denne standarden, er ett arkiv den delen av virksomhetens arkiv som blir skapt i et system som følger kravene i Noark-standarden. Virksomheten kan ha flere Noark-systemer, og dermed flere Noark-arkiv, men også andre informasjonssystemer med arkiv som ikke er Noark-arkiv. Standarden gjør det mulig å koble sammen ulike arkivuttrekk fra samme Noark-arkiv, så lenge arkiv i ulike arkivuttrekk har samme systemID.

Arkivskaper er den eller de organisatoriske enhetene som skaper ett eller flere arkiv, enten alene eller sammen med andre. Det er med andre ord mulig for én arkivskaper å ha ett eller flere egne arkiv, i tillegg til at ett arkiv kan ha flere arkivskapere.

Underarkiv gir muligheter for en inndeling av arkiv på overordnet nivå, mellom arkiv og arkivdel. For eksempel kan det være aktuelt for noen større organ å samle flere arkivdeler for de ulike enheter i egne underarkiv, enten det er ulike etater i en kommune, ulike fakultet ved et universitet, eller ulike divisjoner i større etater.

Arkivdel grupperer ulike deler av et arkiv i henhold til noen overordnete kriterier satt av virksomheten selv, for eksempel for å skille mellom aktivt arkiv og avsluttede arkivperioder, mapper som skal periodiseres etter ulike prinsipper, ulike klassifikasjonssystemer, ulike lagringsmedier, ulike saks- og mappetyper, ulike skjermings- eller graderingsregler, ulike kassasjonsregler, mv.

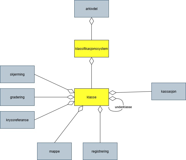
Klassifikasjonssystem og klasse

Klassene i et klassifikasjonssystem representerer og strukturerer virksomhetens funksjoner, prosesser, aktiviteter og transaksjoner, og brukes til å knytte mapper og registreringer til den virksomhetskonteksten de ble skapt og brukt i. Dette er i tråd med føringene i internasjonale standarder som ISO 15489 og 30300. Men det er også mulig å bruke klassifikasjon til å beskrive emner eller objekter.

Figur 10 Klassifikasjonssystem og klasse

Figur 10 Klassifikasjonssystem og klasse

Et funksjonsbasert klassifikasjonssystem vil ofte være hierarkisk oppbygd, slik at virksomhetens overordnete funksjoner består av ulike prosesser og aktiviteter, som kan knyttes til de faktiske transaksjonene som skaper dokumentene (registreringene).

Et objektbasert klassifikasjonssystem vil derimot ofte være flatt, i den forstand at de oftest består av bare ett nivå, slik at det enkelte objektet representeres av en klasse. Et alternativ er å bruke mappe i mappe, nasjonale identifikatorer eller nøkkelord for å samle mapper eller registreringer som handler om enkeltobjekt.

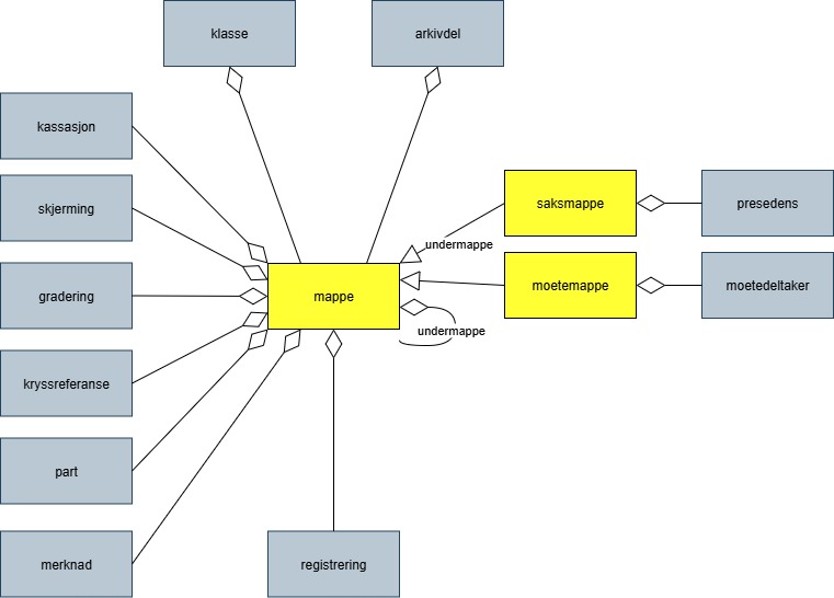
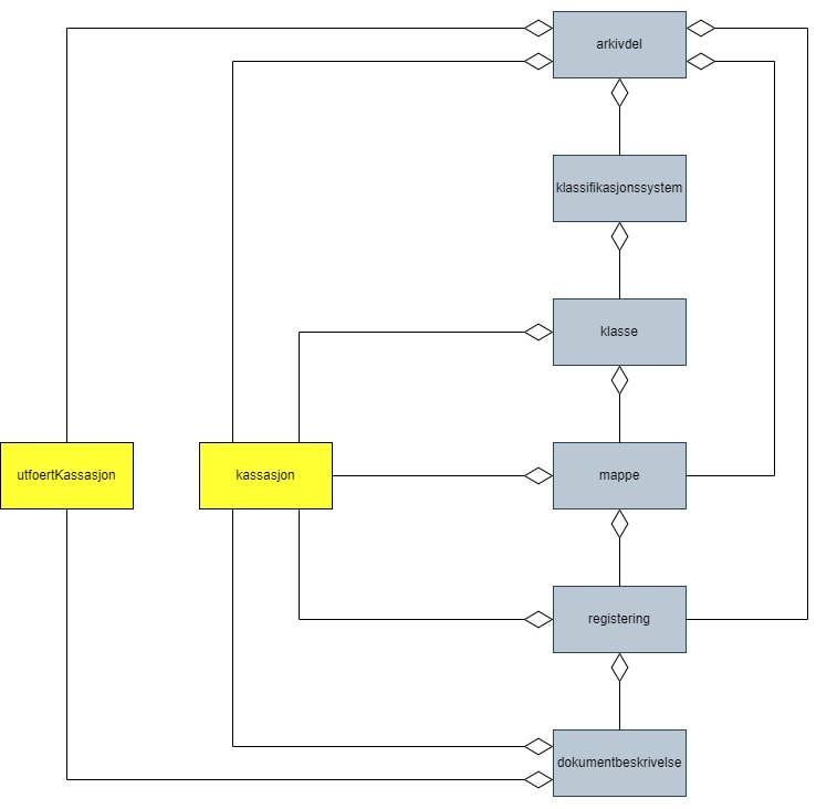
Mappe

En mappe grupperer en eller flere registreringer som på en eller annen måte hører sammen. Noark 5 legger til rette for en fleksibel bruk av mapper. Grunnen til dette er at det skal være mulig å innpasse dokument som mottas og skapes i de fleste typer system i en Noark 5-struktur

Figur 11 Mappe

Figur 11 Mappe

Utgangspunktet for alle mappetyper i Noark 5 er metadataene i en mappe. Denne inneholder noen grunnleggende metadata, men det er ikke alle metadata her som er obligatoriske. En del spesialiserte system vil trenge ekstra metadata i tillegg til dette. Dette kan løses enten ved bruk av virksomhetsspesifikke metadata, eller ved å lage andre spesialiserte av mappetyper med utgangspunkt i mappe eller Saksmappe.

En mappe kan inneholde en eller flere undermapper (spesifisert som egenrelasjon i mappe). Arv fra en klasse vil alltid gå til mappen på det øverste nivået.

Journalføringspliktige dokument skal alltid legges i spesialiseringen Saksmappe, og saksmapper disse skal alltid være knyttet til en klasse. Mappene skal også ha referanse til hvilken arkivdel de tilhører, selv om dette også kan avledes av tilhørigheten til klasse og klassifikasjonssystem. Saksmappen inneholder metadata fra mappe i tillegg til egne metadata.

Dokumenter som produseres i forbindelse med faste møter bør samles i Møtemapper. Dette er mest aktuelt brukt for kommunale utvalgsmøter, styremøter, ledermøter, mv., hvor det er flere møtesaker som tas opp på hvert møte.

Metadata for møtedeltaker grupperes inn i metadata for møtemappe.

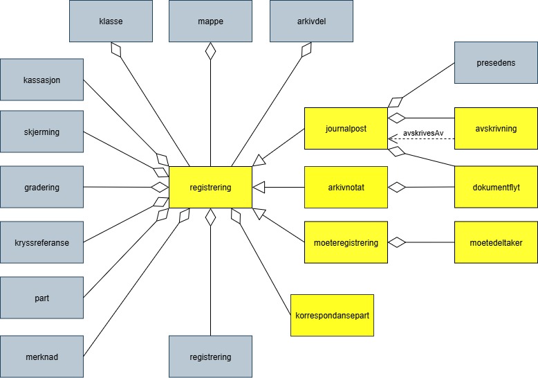
Registrering

En registrering tilsvarer «record» eller «dokumentasjon» i ISO-standarder, og utgjør arkivenes primære byggeklosser. En aktivitet kan deles opp i flere trinn som vi kaller transaksjoner. En transaksjon innebærer normalt at minst to personer eller enheter må være involvert, men det behøver ikke alltid være tilfelle. Vi bruker likevel begrepet transaksjon generelt for alle trinn en aktivitet kan deles opp i. Det er transaksjoner som genererer registreringer, og en registrering er dokumentasjon på at transaksjonen er utført.

Figur 12 Registrering

Figur 12 Registrering

På samme måte som Noark 5 er fleksibel når det gjelder mappenivået, er standarden også fleksibel når det gjelder registreringsnivået. Det er ikke alle system som trenger like mye metadata på dette nivået. En registrering inneholder de metadata man anser nødvendig for å kunne arkivere et informasjonsobjekt og metadata i alle typer systemer. En registrering danner utgangspunkt for alle andre registreringstyper.

En journalpost representer en «innføring i journalen». Journalen er en kronologisk fortegnelse over inn- og utgående dokumenter (dvs. korrespondansedokumenter) brukt i saksbehandlingen, og eventuelt også organinterne dokumenter som journalføres. Tidligere ble dokumenter registrert i journalen, men nå er det riktigere å si at journalen er en rapport over de journalførte dokumentene i et informasjonssystem. Registreringstypen journalpost er obligatorisk for sakarkiver, og journalposter skal alltid legges i saksmapper. Alle journalføringspliktige dokumenter i offentlig forvaltning skal registreres som journalposter og inngå i et sakarkiv.

Arkivnotat er en registreringstype som brukes i sakarkiver for arkivering uten journalføring. Arkivnotat har en del fellestrekk med journalpost ved at den har obligatorisk tilknytning til en saksmappe, og den kan tilknyttes dokumentflyt og andre interne behandlingsprosesser. Arkivnotat kan benyttes på samme måte som man tidligere har brukt organinterne journalposttyper, men uten at registreringen skal tas med på offentlig journal. Forutsetningen er selvsagt at virksomheten oppfyller bestemmelsenes øvrige krav om journalføring for visse typer interne dokumenter.

En tredje type spesialisering er møteregistrering, som kan knyttes til en møtemappe. En møteregistrering vil inneholde dokumenter produsert i forbindelse med at det har blitt avholdt et møte.

Korrespondansepart er obligatorisk for journalpost, og kan forekomme en eller flere ganger. Det kan også være aktuelt å registrere på andre typer registreringer. Ved inngående dokumenter registreres avsender(e), ved utgående dokumenter mottaker(e). Ved organinterne dokumenter som skal følges opp, registreres både avsender(e) og mottaker(e).

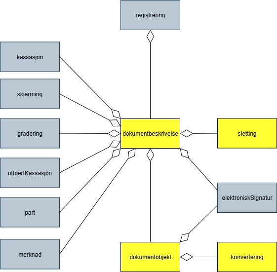
Dokumentbeskrivelse og dokumentobjekt

En registrering er altså en arkivenhet som består av metadata som beskriver et innhold. Det er innholdet som utgjør «dokumentet». Et dokument er et informasjonsobjekt som kan behandles som en enhet, men som kan bestå av ulike komponenter eller ha ulike representasjoner. I Noark 5 brukes dokumentbeskrivelse og dokumentobjekt for å skille på dette.

_images/image13.jpg

Figur 13 Dokumentbeskrivelse og dokumentobjekt

Den vanligste bruken av dokumentbeskrivelse er for å skille mellom hoveddokument og vedlegg, hvor hoveddokumentet og hvert av vedleggene utgjør hvert sitt enkeltdokument. I et aktivt system vil det typisk være et mange-til-mange-forhold mellom registrering og dokumentbeskrivelse. Ved deponering/avlevering skal imidlertid metadata både for dokumentbeskrivelse og dokumentobjekt dupliseres for hver gang det samme dokumentet er knyttet til forskjellige registreringer. I tillegg skal dokumentobjektet ha informasjon om når dokumentet ble knyttet til registreringen, hvilken «rolle» dokumentet har i forhold til registreringen (hoveddokument eller vedlegg), rekkefølgenummer osv. Dette vil være unik informasjon for hver tilknytning.

Dokumentobjekt er det laveste metadatanivået i arkivstrukturen. Et dokumentobjekt skal referere til én og kun en dokumentfil. Dokumentfila inneholder selve dokumentet. Dersom dokumentet er arkivert i flere versjoner, må vi ha et dokumentobjekt og en dokumentfil for hver versjon. Hver versjon av dokumentet kan dessuten arkiveres i flere forskjellige formater, og da må det i tillegg opprettes egne dokumentobjekter og dokumentfiler for hvert format. I noen tilfeller kan det også være aktuelt å lage varianter av enkelte dokumenter. Den mest vanlige varianten vil være et «sladdet» dokument hvor taushetsbelagt informasjon er fjernet slik at varianten kan være offentlig tilgjengelig. Dokumentobjektet inneholder mer tekniske metadata enn de andre arkivenhetene, bl.a. sjekksummen til bytesekvensen som representerer dokumentet. Inaktive versjoner, varianter og formater skal kunne slettes, og dette dokumenteres med metadata i objektet sletting.

Objekter som kan grupperes inn i flere arkivenheter

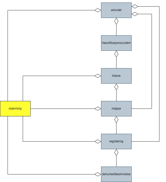
Skjerming

Skjerming benyttes til å skjerme registrerte opplysninger eller enkeltdokumenter. Skjermingen trer i kraft når en tilgangskode påføres den enkelte mappe, registrering eller det enkelte dokument. Skjerming på overordnet nivå arves til underliggende enheter, men kan overskrives.

Løsningens brukere skal være klarert for bestemte tilgangskoder og autorisert for en nærmere definert del av de saker og journalposter med tilhørende dokumenter som er skjermet.

Figur 14 Skjerming

Figur 14 Skjerming

Gradering

Gradering brukes for å angi om dokumenter trenger beskyttelse, og derfor er gradert i henhold til sikkerhetsloven eller beskyttelsesinstruksen. Noark 5 inneholder ingen krav om tiltak for å sørge for slik beskyttelse, men ulike arkivenheter kan merkes med metadata om hvilken sikkerhets- eller beskyttelsesgrad som skal brukes.

Figur 15 Gradering

Figur 15 Gradering

Merknad

En eller flere merknader skal kunne knyttes til en mappe, registrering eller en dokumentbeskrivelse. Merknader skal brukes for å dokumentere spesielle forhold rundt saksbehandlingen og arkivering av dokumenter, og denne informasjonen skal tas med i arkivuttrekket. Merknad kan for eksempel brukes til å dokumentere prosesstrinn knyttet til en (saks)mappe, registrering eller dokumentbeskrivelse som ikke nødvendigvis manifesterer seg som et dokument som skal bli en egen registrering.

Figur 16 Merknad

Figur 16 Merknad

Kryssreferanse

Dette er en referanse på tvers av hierarkiet i arkivstrukturen. Referansen kan gå fra en mappe til en annen mappe, fra en registrering til en annen registrering, fra en mappe til en registrering og fra en registrering til en mappe. Det kan også refereres fra en klasse til en annen klasse.

Kryssreferanse er valgfritt, og kan knyttes en eller flere ganger til klasse, mappe og registrering. Referansen går en vei, dvs. den kan kun være en referanse til en arkivenhet. I og med at kryssreferanser knyttes til mappe og registrering, vil det si at Referanser også knyttes til alle utvidelsene (spesialiseringer) under disse (Saksmappe, Møtemappe og Journalpost, Møteregistrering).

Figur 17 Kryssreferanse

Figur 17 Kryssreferanse

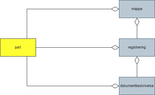
Part

Det skal være mulig å knytte parter til mapper, registreringer eller dokumentbeskrivelser. Partsbegrepet er juridisk, og har ulik betydning innen forvaltningsretten, privatretten og strafferetten. Innen forvaltningsretten er part «person som en avgjørelse retter seg mot eller som saken ellers direkte gjelder», mens det i strafferetten normalt bare er den som er anklaget for å ha begått en straffbar handling som er part i saken.

Noark 5 legger opp til at det er virksomhetens behov som styrer bruken av part, og en part kan være «hvem som helst» som virksomheten har behov for å registrere som interessent på en mappe, registrering eller dokumentbeskrivelse. Forutsetningen er at man definerer ulike roller for partene, som kan brukes til å styre ulike funksjoner, (innsyns)rettigheter, mv.

Figur 18 Part

Figur 18 Part

Presedens

Med presedens menes en (retts)avgjørelse som siden kan tjene som rettesnor i lignende tilfeller eller saker. En presedens kan også være en sak som er regeldannende for behandling av tilsvarende saker. Det er som oftest snakk om et forvaltningsmessig vedtak, dvs. et enkeltvedtak fattet i henhold til det aktuelle organets forvaltningsområde, som inneholder en rettsoppfatning som senere blir lagt til grunn i andre lignende tilfeller. Prinsippavgjørelser knyttet til ulike saksområder skal derfor kunne etableres på en hensikts­messig måte og være tilgjengelig for saksbehandlere.

Man snakker vanligvis om presedenssaker, men det er vanligvis ett eller noen få av dokumentene i saken som danner presedens. Foruten å registrere hele saken, må derfor det eller de dokumentene som inneholder presedensavgjørelser kunne identifiseres.

_images/image19.jpg

Figur 19 Presedens

Elektronisk signatur

Ved elektronisk kommunikasjon er det nødvendig å kunne angi krav til sikkerhet. Dette innebærer krav til kryptering og elektronisk signatur, samt dokumentasjon av sikkerheten til dokumenter som er sendt eller mottatt i elektronisk form. Man må også kunne angi krav til sikkerhet på forskjellige nivå i arkivstrukturen. Passord, kryptering og elektroniske signaturer skal i utgangspunktet være deaktivert ved overføring til arkivinstitusjon, men det er ønskelig å ta vare på metadata om sikkerhetsnivå, samt verifisering av den elektroniske signaturen.

Elektronisk signatur knyttes til registrering dersom signaturen er påført den samlede forsendelsen, til dokumentbeskrivelse hvis det er det ene dokumentet i en forsendelse, eller til dokumentobjekt dersom det kun er den ene dokumentfila som er signert.

_images/image20.jpg

Figur 20 Elektronisk signatur

Kassasjon og utført kassasjon

Kassasjon vil si at elektroniske dokumenter fjernes fra arkivstrukturen. Dersom dokumentet ikke er tilknyttet andre registreringer, innebærer en kassasjon også at dokumentet slettes helt fra Noark 5-løsningen.

Kassasjon betyr ikke at en må gå inn og vurdere bevaringsverdien for hvert eneste dokument. For at kassasjon av elektroniske dokumenter skal være praktisk gjennomførbart, må en fastsette bevarings- og kassasjonskriterier på et overordnet plan - dvs. på et makronivå. Internasjonal arkivteori argumenterer for funksjonsbasert makrokassasjon. Det betyr at arkivdokumentenes bevaringsverdi avhenger av funksjonen eller aktiviteten som har skapt dokumentet - og ikke av selve innholdet i dokumentet. Overordnede kassasjonsbestemmelser settes på arkiv eller klasse, og arves nedover i arkivstrukturen til mappe, registrering og dokumentbeskrivelse.

Ved deponering/avlevering er det i utgangspunktet bare kassasjonsvedtak som innebærer kassasjon som skal være med. Det skal ikke knyttes opplysninger om kassasjon til arkivenheter hvor alle tilordnede dokumenter skal bevares. Kassasjonsdato beregnes på grunnlag av bevaringstid, ut fra regler fastsatt i virksomhetens kassasjonsbestemmelser.

Verdiene som arves skal kunne overstyres, det vil si at et kassasjonsvedtak kan endres fra «Kasseres» til «Bevares». Dersom kassasjonsvedtak på underordnet enhet sier «Bevares», skal ikke metadata for bevaringstid og kassasjonsdato ha verdi.

Ved kassasjon av dokumenter blir dokumentobjektet slettet, og dette skal dokumenteres ved at dokumentbeskrivelse får tilført metadata om utfoertKassasjon. Sletting som ikke er et resultat av kassasjon, skal dokumenteres med metadata om sletting over.

Figur 21 Kassasjon og utført kassasjon

Figur 21 Kassasjon og utført kassasjon

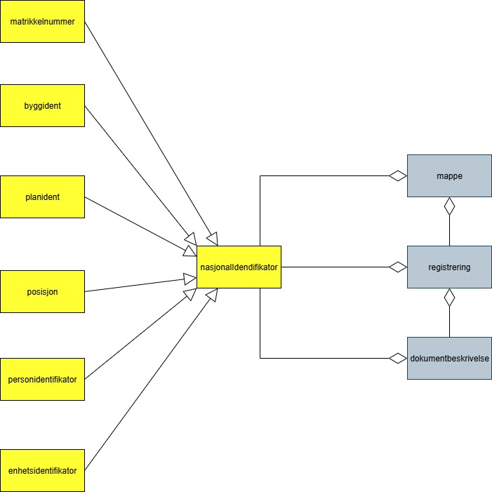
Nasjonale identifikatorer

Nasjonale identifikatorer er numre og koder som unikt identifiserer personer, virksomheter, planer, bygninger eller steder, og som kan knyttes til enten mapper, registreringer eller enkeltdokumenter i arkivstrukturen. Dette har mangler i tidligere versjoner av standarden, slik at registrering av slike identifikatorer har blitt løst ulikt, enten som klassifikasjon, som del av standardtekst i tittelfelt, som nøkkelord eller som virksomhetsspesifikke metadata.

Figur 22 Nasjonale identifikatorer

Figur 22 Nasjonale identifikatorer

Et matrikkelnummer er en unik identifikasjon for en eiendom i Norge, og består av kommunenummer, gårds- og bruksnummer, samt eventuelt festenummer og seksjonsnummer. Matrikkelen er Norges offisielle eiendomsregister, og brukes til å identifisere eiendommer, deres grenser, bygninger og areal.

En byggident er en entydig identifikasjon av bygningen. Bygningsnumrene er unike på landsbasis, og tildeles automatisk. Består av bygningsnummer og endringsløpenummer.

Reguleringsplaner brukes i kommunal og fylkeskommunal planlegging, og sier noe om fremtidig arealbruk og bebyggelse innenfor et avgrenset område. Etter at en plan er vedtatt, tildeles permanent planidentifikasjon. En planident består av enten landkode, fylkesnummer eller kommunenummer, i kombinasjon med planidentifikasjon tildelt av kommunen.

En posisjon knytter en mappe, registrering eller dokumentbeskrivelse til et geografisk punkt i henhold til et koordinatsystem.

For unik identifikasjon av personer brukes personidentifikator, som kan være fødselsnummer for personer som er født i Norge, er bosatt i Norge, eller er norske statsborgere, eller d-nummer for utenlandske personer med midlertidig opphold i Norge.

For unik identifikasjon av virksomheter brukes enhetsidentifikator, som kan være organisasjonsnummer fra Enhetsregisteret