2. Noark 5 datamodell¶
2.1. Dokumenter, metadata og struktur¶
Et arkiv består av dokumenter som er et resultat av et organs virksomhet, og tas vare på for å dokumentere denne virksomheten, enten det er saksbehandling eller andre former for oppgaveløsning. Arkiv skapes gjennom fangst av dokumenter eller andre informasjonsobjekter, med en hensikt om å kunne dokumentere organets handlinger. Arkivet kan aldri bli mer troverdig enn det var på fangstøyeblikket.
Forvaltningen av arkiv handler ikke bare om å ha oversikt over dokumentene, og å sørge for at de kan gjenfinnes. Det handler om å sikre deres verdi som dokumentasjon. Det forutsetter intensjon om hvilke kvaliteter som skal ivaretas, ut fra en bevissthet om hvilken verdi dokumentene har, og hvordan denne verdien sikres. Det handler om metadata, og det handler om struktur.
I dette kapittelet presenteres Noark 5 sin konseptuelle datamodell, dvs. den overordnete modellen som beskriver de viktigste konseptene i et Noark 5-arkiv. I Vedlegg 2 Metadata gruppert på objekter blir den samme modellen spesifisert som en logisk modell, som viser hvilke metadata de ulike objektene består av og relasjonen mellom objektene.
Den logiske modellen legger til rette for at innholdet i arkivet kan forstås frikoblet fra applikasjonen som skapte den, og tas vare på i et systemuavhengig format. Datamodellen danner grunnlaget for spesifikasjonen av arkivuttrekket etter standarden, men legger også til rette for samhandlingsevne på tvers av løsninger fra forskjellige leverandører, samt enklere migrering av dokumenter og metadata mellom ulike system ved systembytte eller overføring av ansvar og oppgaver mellom ulike organer.
2.2. Overordnet datamodell¶
Et Noark 5-arkiv er bygget opp av arkivenheter som inngår i en hierarkisk struktur, med flere nivå fra topp til bunn. Denne arkivstrukturen kan vi kalle den indre ordningen i arkivet. Arkivenhetene er unike logiske objekt, og de består av metadata. I tillegg kan arkivenhetene ha tilknyttet andre objekt, som ikke er arkivenheter, og de kan spesialiseres avhengig av kontekst og virksomhetsdomene.
I et elektronisk arkiv eksisterer ikke arkivenhetene som fysiske objekter. Hver enhet i strukturen har sine bestemte metadata, og de forskjellige nivåene er også koblet sammen med metadata. Metadata er altså aggregert på flere nivåer, slik at metadata på øverste nivå vil være knyttet til alle dokumenter i arkivet, mens metadata på laveste nivå bare er knyttet til et enkeltdokument.
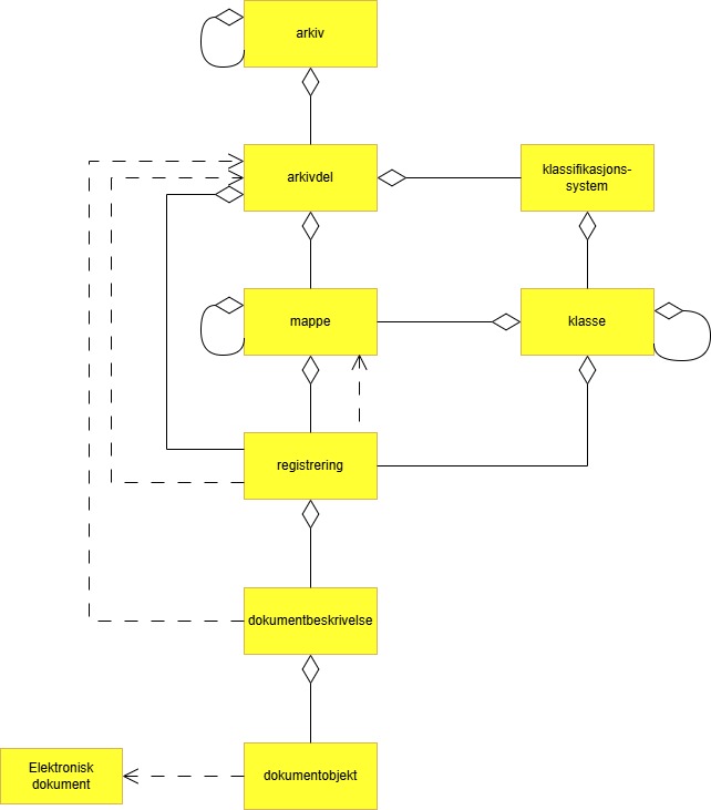
Den overordnete skissen av den konseptuelle modellen for Noark 5 viser hvordan et arkiv prinsipielt skal struktureres i et Noark 5-arkiv:
Figur 4 Overordnet arkivstruktur¶
Arkiv på øverste nivå er den ytre rammen for det materialet som samles, enten det er arkivet etter ett organ, eller fra en tjeneste eller funksjon som involverer flere organ. Tradisjonelt har den ytre rammen for et arkiv vært organet som skapte arkivet. Med digitaliseringen av forvaltningen blir det stadig mer aktuelt å se på tjenester eller funksjoner som går på tvers av ulike organ som den ytre rammen for et arkiv. Noark 5 legger derfor til rette for at arkiv kan ha flere arkivskapere, og at en arkivskaper kan ha flere arkiv.
Et arkiv kan deles inn i en eller flere arkivdeler. En arkivdel kan brukes til å definere regler for periodisering for en del av arkivet, spesielle skjermingsregler eller bevarings- og kassasjonsbestemmelser, eller andre behov for å gruppere saker eller mapper som skal håndteres ulikt fra andre deler av arkivet. Det kan for eksempel være aktuelt å samle ett eller flere saksområder som ofte overføres mellom ulike organ i egne arkivdeler. Personalmapper har ofte en annen struktur enn rene saksmapper, som gjør at de ofte håndteres for seg. Det er virksomheten selv som definerer behovet for inndeling i arkivdeler.
Gjennom klasser i et klassifikasjonssystem blir informasjonen organisert og merket på en systematisk måte. Det vanligste er å benytte klassifikasjon til å beskrive og strukturere arbeidsprosessene, eller saksområdene i virksomheten, for eksempel ved at overordnete funksjoner deles inn i underfunksjoner og prosesser, med konkrete aktiviteter som skal gjennomføres. Klassifikasjon kan også brukes til å organisere mappene i overordnete objektmapper eller emnemapper, selv om dette også kan løses ved bruk av mappe i mappe, eller nøkkelord.
En mappe er en gruppering eller samling av dokumenter som hører sammen, enten det er dokumenter fra samme aktivitet eller prosess, fra samme møte, eller andre faste sammenstillinger av dokument. Saksmappe og møtemappe er definert i standarden som egne spesialiseringer av mappe, men det er også fullt mulig å definere egne spesialiseringer. Mappe i mappe gir mulighet for å samle ulike saksmapper i objektmapper, for eksempel ulike personalsaker i en personalmappe, eller større prosjekter med delprosjekter, mv. Det er behovet som styrer.
En registrering inneholder dokumentasjon fra et trinn i en aktivitet, en transaksjon, og tilsvarer det engelske begrepet «record» som betegnelse på et enkeltobjekt. [1] Journalpost, arkivnotat og møteregistrering er spesialiseringer av registrering som er definert i standarden, men det er også mulig å definere egne spesialiseringer for å kunne dekke andre behov.
En registrering har et informasjonsinnhold, som kan bestå av ett eller flere enkeltdokumenter. I datamodellen er enkeltdokumentene representert ved en dokumentbeskrivelse, som for eksempel kan brukes til å skille hoveddokumentet fra ett eller flere vedlegg i en forsendelse, eller et tekstdokument og en videofil i samme transaksjon.
Arkivenheten dokumentobjekt samler metadata om den enkelte dokumentfila.
I tillegg til arkivenhetene, er det også andre logiske objekt som er spesifisert i Vedlegg 2 Metadata gruppert på objekter, og som kan knyttes til en eller flere av arkivenhetene i arkivstrukturen. Dette er objekter med metadata om ulike aktører som kan knyttes til arkivenhetene (arkivskaper, korrespondansepart og part), det er metadata som styrer funksjoner som skjerming, gradering eller kassasjon. Andre objekter knytter objekter sammen, som kryssreferanse mellom arkivdeler, mapper og registreringer, mens merknader og presedens har eller kan ha betydning for saksbehandlingen. Konvertering, sletting og utført kassasjon dokumenterer handlinger som er utført i forvaltningen av arkivenhetene. Se Tillegg 2: «Detaljert beskrivelse av objektene i modellen» for mer utfyllende informasjon om hvordan de ulike delene av datamodellen er tenkt brukt.
I enkelte system kan det være behov for en forenklet struktur, og visse nivå i strukturen kan utgå dersom det ikke er behov for nivået.
Figur 5 Forenklet arkivstruktur¶
I dette eksempelet er hverken klassifikasjon eller mappe med i arkivstrukturen. Dette kan være aktuelt for arkiv som løpende samler registreringer over en tidsperiode, som kan samles i arkivdeler med en start- og sluttdato.
2.3. Funksjonelle krav til datamodellen¶
Dette kapittelet inneholder krav til håndtering av datamodellen i et Noark 5-arkiv. Noen av kravene setter generelle beskrankninger for alle brukere av en Noark 5-løsning, som for eksempel at avsluttede arkivenheter skal sperres for tilføyelse av nye underenheter. Andre krav gjelder for spesielt autoriserte brukere, normalt en administratorbruker, som skal kunne forvalte arkivet og legge til rette for bruken av det.
Krav nr. |
Krav |
Type |
Merknad |
|---|---|---|---|
2.1 |
For at en systemløsning skal være i overensstemmelse med Noark 5, må det være mulig å lage en avbildning av systemets fysiske datamodell mot standardens logiske datamodell, slik denne er beskrevet i Vedlegg 2: Metadata gruppert på objekter |
O |
Kan gjøres i forbindelse med systemdesign, eller i ettertid for system som allerede er utviklet |
2.2 |
Det skal være mulig å opprette, lese, endre og slette metadata og utvalg av metadata i henhold til metadatabeskrivelsene i Vedlegg 1: Metadatakatalog, knyttet til arkivenheter og andre objekter i slik de er beskrevet i Vedlegg 2: Metadata gruppert på objekter |
O |
|
2.3 |
All opprettelse, lesing, endring og sletting av metadata og utvalg av metadata på arkivenheter og andre objekter skal logges i henhold til Vedlegg 3: Logging av endringer |
O |
|
2.4 |
Arkivdokumenter skal inngå i en arkivstruktur som minst inneholder følgende arkivenheter: arkiv, arkivdel, registrering, dokumentbeskrivelse og dokumentobjekt. |
O |
|
2.5 |
Journalføringspliktige saksdokumenter skal inngå i en arkivstruktur som minst skal inneholde følgende arkivenheter: arkiv, arkivdel, klassifikasjonssystem, klasse, mappe, registrering, dokumentbeskrivelse og dokumentobjekt. |
O |
Denne arkivstrukturen omtales som sakarkiv |
2.6 |
For fysiske arkiv kan dokumentobjekt utgå |
V |
|
2.7 |
Alle arkivenheter skal kunne identifiseres entydig innenfor et arkiv. |
O |
|
2.8 |
Det skal være mulig å avslutte arkivenheter. |
O |
|
2.9 |
Det skal ikke være mulig å legge til flere underliggende arkivenheter dersom en arkivenhet er avsluttet. |
O |
|
2.10 |
Det skal ikke være mulig å slette arkivenheter som har aktive eller avsluttede underliggende arkivenheter. |
O |
|
2.11 |
Det bør være mulig å slette arkivenheter som ikke har aktive eller avsluttede underliggende arkivenheter. |
V |
|
2.12 |
Det bør være mulig å endre en arkivenhets tilknytning til overordnet arkivenhet |
V |
|
2.13 |
Det skal ikke være mulig å endre en arkivenhets tilknytning til overordnet arkivenhet dersom den har koblinger til andre arkivenheter som brytes ved endringen. Dersom dette forsøkes skal brukeren få melding om hvilke koblinger som sperrer mot endringen. |
B |
Obligatorisk dersom det er mulig å endre arkivenheters tilknytning til overordnet arkivenhet |
2.14 |
Arkivenhetene mappe og registrering skal kunne være av forskjellig type. Dette er i Vedlegg 2 Metadata gruppert på objekter løst gjennom spesialisering, ved at spesialiseringen har egne metadata i tillegg til arkivenheten |
O |
|
2.15 |
Journalføringspliktige saksdokumenter skal registreres som registreringstype journalpost i en mappe av typen saksmappe |
B |
Obligatorisk for løsninger med journalføring |
2.16 |
Det bør være mulig for spesielt autoriserte brukere å opprette egne spesialiseringer av mappe og registrering, i tillegg til spesialiseringene som er definert i Vedlegg 2: Metadata gruppert på objekter. |
V |
|
2.17 |
Det bør være mulig å definere relevante tilleggsmetadata på alle arkivenheter og tilhørende objekt, utover det som er dokumentert i Vedlegg 2: Metadata gruppert på objekter. |
V |
|
2.18 |
Arkivenheter på de øverste nivåene av arkivstrukturen (arkiv, underarkiv, arkivdel, klassifikasjonssystem og klasse) skal kun opprettes og endres av brukere som er spesielt autorisert for det. |
O |
|
2.19 |
Systemløsningen skal legge til rette for forvaltning og vedlikehold av ett eller flere klassifikasjonssystem |
B |
Obligatorisk for sakarkiv |
2.20 |
Dersom det benyttes flere klassifikasjonssystem for en arkivdel, skal ett av klassifikasjonssystemene defineres som primært klassifikasjonssystem som styrer arv av skjerming og bevaring og kassasjon. |
B |
Obligatorisk for sakarkiv |
2.21 |
Det skal være mulig for spesielt autoriserte brukere å angi regler for når dokumentfiler skal konverteres til arkivformat |
B |
Obligatorisk ved arkivering av dokumentfiler |
2.22 |
Det skal være mulig for autoriserte brukere å angi hvilke filformater som skal brukes som arkivformater for ulike typer dokumenter |
B |
Obligatorisk ved arkivering av dokumentfiler |
2.23 |
Det skal ikke være mulig å slette den siste, endelige versjonen av et arkivert dokument |
B |
Obligatorisk ved arkivering av dokumentfiler |
2.24 |
Det bør være mulig for spesielt autoriserte brukere å slette inaktive versjoner, varianter og formater av arkiverte dokumenter |
V |
|
2.25 |
Sletting av inaktive versjoner, varianter og formater skal logges |
B |
Obligatorisk ved arkivering av dokumentfiler |
2.26 |
Det skal være mulig å få en oversikt over hvilke filformater som er lagret i løsningen, inkludert hvilke mapper, registreringer og/eller dokumentbeskrivelser som inneholder dokumenter som ikke er lagret i arkivformat. |
B |
Obligatorisk ved arkivering av dokumentfiler |
2.27 |
Det bør være mulig å kjøre teknisk test av filformater som er lagret i løsningen, for å avgjøre om de oppfyller krav til arkivformat |
V |